Indice
Service Provider: HowTo Shibboleth
Protocollo SAML2
Le informazioni seguenti sono ad uso e consumo del referente tecnico che amministra il Service Provider Shibboleth
Informazioni
- EntityID dell’IdP: https://shibidp.unipr.it/idp/shibboleth
- Metadata dell‘IdP: https://shibidp.unipr.it/idp/shibboleth
- L’elenco degli attributi veicolati attraverso le asserzioni SAML sono
- Per tutti gli entityID
- attributeID=“transientId”
- attributeID=“eduPersonTargetedID”
- attributeID=“eduPersonAffiliation”
- attributeID=“eduPersonScopedAffiliation”
- Per gli entityID del tipo *.unipr.it
- attributeID=“uniprID”
- attributeID=“uid”
- attributeID=“sn”
- attributeID=“givenName”
- attributeID=“mail”
- attributeID=“locality”
- attributeID=“server”
- attributeID=“principal”
- attributeID=“matricola”
- attributeID=“categoria”
- attributeID=“corsolaurea”
- attributeID=“uniprStudDip”
- attributeID=“codSISA”
- attributeID=“eduPersonPrimaryAffiliation”
- attributeID=“codicefiscale”
- attributeID=“uniprId”
- attributeID=“organizationalUnit”
- samlSubjectID ⇒ urn:oasis:names:tc:SAML:attribute:subject-id
- samlPairwiseID ⇒ urn:oasis:names:tc:SAML:attribute:pairwise-id
Lato Service Provider configurare opportunamente l'attribute-map.xml per recepire gli attributi rilasciati:
- transientID viene codificato lato Idp nel seguente modo: nameFormat=“urn:oasis:names:tc:SAML:2.0:nameid-format:transient”
- eduPersonTargetedID → <Attribute name=“urn:oid:1.3.6.1.4.1.5923.1.1.1.10” id=“eduPersonTargetedID”/>
- eduPersonAffiliation → <Attribute name=“urn:oid:1.3.6.1.4.1.5923.1.1.1.1” id=“eduPersonAffiliation”/>
- eduPersonScopedAffiliation → <Attribute name=“urn:oid:1.3.6.1.4.1.5923.1.1.1.9” id=“eduPersonScopedAffiliation”/>
- uniprID → <Attribute name=“urn:oid:1.3.6.1.4.14657.1.1.3.42” id=“uniprID”/>
- uid → <Attribute name=“urn:oid:0.9.2342.19200300.100.1.1” id=“uid”/>
- sn → <Attribute name=“urn:oid:2.5.4.4” id=“sn”/>
- givenName → <Attribute name=“urn:oid:2.5.4.42” id=“givenName”/>
- mail → <Attribute name=“urn:oid:0.9.2342.19200300.100.1.3” id=“mail”/>
- locality → <Attribute name=“urn:oid:2.5.4.7” id=“locality”/>
- server → <Attribute name=“urn:oid:1.3.6.1.4.14657.1.1.3.1” id=“server”/>
- principal viene codificato nel seguente modo lato IdP: nameFormat=“urn:oasis:names:tc:SAML:1.1:nameid-format:unspecified”
- matricola → <Attribute name=“urn:oid:1.3.6.1.4.14657.1.1.3.5” id=“matricola”/>
- categoria → <Attribute name=“urn:oid:1.3.6.1.4.14657.1.1.3.31” id=“categoria”/>
- corsolaurea → <Attribute name=“urn:oid:1.3.6.1.4.14657.1.1.3.7” id=“corsolaurea”/>
- uniprStudDip → <Attribute name=“urn:oid:1.3.6.1.4.14657.1.1.3.49” id=“uniprStudDip”/>
- codSISA → <Attribute name=“urn:oid:1.3.6.1.4.14657.1.1.3.16” id=“codSISA”/>
- eduPersonPrimaryAffiliation → <Attribute name=“urn:oid:1.3.6.1.4.1.5923.1.1.1.8” id=“eduPersonPrimaryAffiliation”/>
- codicefiscale → <Attribute name=“urn:oid:1.3.6.1.4.14657.1.1.3.30” id=“codicefiscale”/>
- uniprID → <Attribute name=“urn:oid:1.3.6.1.4.14657.1.1.3.42” id=“uniprID”/>
- organizationalUnit → <Attribute name=“urn:oid:2.5.4.11” id=“organizationalUnit”/>
- samlSubjectID ⇒ urn:oasis:names:tc:SAML:attribute:subject-id
- samlPairwiseID ⇒ urn:oasis:names:tc:SAML:attribute:pairwise-id
Riferimenti: https://wiki.idem.garr.it/wiki/SAML-Subject-ID-Attribute
Per tutti gli entityID non riferiti al dominio unipr.it occorre concordare il rilascio degli attributi, che saranno filtrati e rilasciati in maniera puntuale da parte del nostro IdP.
Logout URL che il service provider può utilizzare per attivare la funzione di SLO https://shibidp.unipr.it/idp/profile/Logout
Istruzioni
- Caricare il Metadata dell'IdP, reperibile al paragrafo precedente
- Comunicare all'Area Sistemi Informativi il metadata dell'SP via email:
- destinatario email: sistemitecnologici.infrastrutture@unipr.it
- il metadata può essere comunicato in uno dei seguenti modi:
- inserendolo come allegato in formato compresso
- indicando l'URL per il download nel corpo del messaggio
- Nel caso di entityID non riferito a dominio unipr.it, richiedere gli attributi necessari da rilasciare al vostro SP.
- Requisiti:
- Le asserzioni devono essere firmate e cifrate, pertanto includere in linea nel Metadata del proprio SP i certificati per la firma e la crittografia.
Riferimenti
Protocollo OpenID Connect (OIDC)
OpenID Connect Issuer: https://shibidp.unipr.it
OIDC Discovery (come da specifiche https://openid.net/specs/openid-connect-discovery-1_0.html):
https://shibidp.unipr.it/.well-known/openid-configuration
default scope: openid email profile
Registrazione relying party (RP)
Il gestore del RP deve fornire tutti i redirect URI che verranno registrati lato OP nel Metadata in formato JSON:
| Nome chiave | Tipo del valore | Descrizione | |
|---|---|---|---|
| client_id | string | Identificatore OIDC client per l'RP | fornito da UNIPR |
| client_secret | string | Valore alfanumerico che funge da password | fornito da UNIPR |
| response_types | array of strings | Tipologia risposte da parte dell'endpoint del OP | id_token (implicit flow) |
| scope | string | Lista degli scope che rilasciano i claim | openid email profile spid |
| redirect_uris | array of strings | URL di redirezione per la response verso RP | fornito da RP |
Esempio:
{
"redirect_uris":["https://www.esempio.it/secure/redirect_uri"],
"client_id":"lamiapp01",
"client_secret":"stringaalfanumericasegreta",
"response_types":["id_token"],
"grant_types":["authorization_code"],
"scope": "openid email profile spid"
}
| scope | claims - OP identifier | claims - oidc names | transcoder |
|---|---|---|---|
| openid | subject | sub | OIDCStringTranscoder |
| profile | displayName, sn, givenName, codiceFiscale, matricola | name, family_name. given_name, codicefiscale, matricola | OIDCStringTranscoder |
| spid | unipr_spid_email, spidName, spidFamilyName, spidCode, spidFiscalNumber, externalIDPLoA, externalIDPType, spid_shib_authnctx_class | unipr_spid_email, spidName, spidFamilyName, spidCode, spidFiscalNumber, externalIDPLoA, externalIDPType, spid_shib_authnctx_class | OIDCStringTranscoder |
| OIDCStringTranscoder |
Esempio:
["OIDC_CLAIM_email"]=> string(25) "riccardo.cappone@unipr.it" ["OIDC_CLAIM_spid_shib_authnctx_class"]=> string(30) "https://www.spid.gov.it/SpidL2" ["OIDC_CLAIM_externalIDPLoA"]=> string(4) "LoA3" ["OIDC_CLAIM_family_name"]=> string(7) "CAPPONE" ["OIDC_CLAIM_iat"]=> string(10) "1709631164" ["OIDC_CLAIM_exp"]=> string(10) "1709634764" ["OIDC_CLAIM_name"]=> string(16) "Riccardo CAPPONE" ["OIDC_CLAIM_auth_time"]=> string(10) "1709631164" ["OIDC_CLAIM_spidName"]=> string(8) "RICCARDO" ["OIDC_CLAIM_spidFamilyName"]=> string(7) "CAPPONE" ["OIDC_CLAIM_codicefiscale"]=> string(16) "CPPRCR74P19Z112J" ["OIDC_CLAIM_matricola"]=> string(6) "12345678" ["OIDC_CLAIM_eduPersonScopedAffiliation"]=> string(44) "member@unipr.it staff@unipr.it alum@unipr.it" ["OIDC_CLAIM_aud"]=> string(11) "sptestunipr" ["OIDC_CLAIM_sid"]=> string(33) "_2be7419256300bfc12ae5386638b8287" ["OIDC_CLAIM_spidFiscalNumber"]=> string(16) "CPPRCR74P19Z112J" ["OIDC_CLAIM_nonce"]=> string(43) "I3nOHwGpLWh2whVI-7LBsoPWhxAHo7PEW-VYUuc7GXw" ["OIDC_CLAIM_unipr_spid_email"]=> string(25) "riccardocappone@gmail.com" ["OIDC_CLAIM_given_name"]=> string(8) "Riccardo" ["OIDC_CLAIM_externalIDPType"]=> string(4) "spid" ["OIDC_CLAIM_spidCode"]=> string(14) "NAMI0007649168" ["OIDC_CLAIM_iss"]=> string(24) "https://shibidp.unipr.it" ["OIDC_CLAIM_sub"]=> string(32) "TYFP4PMTLC2VKCSGOCS7QEEPN2I2F4OU"
Flusso autorizzativo implicito adottato dal nostro OP
(solo per i casi di necessità di Token Immediati, Senza Chiamate Back-Channel)
response_type ⇒ id_token (implicit flow)
In questa modalità è attivo solamente l'Authorization Endpoint che dopo l'autenticazione rilascerà l'ID Token comprensivo dei claim sottoscritti dagli scope. La durata dell'ID Token è 1h.
Flussi autorizzativo adottati dal nostro OP
"response_types_supported":[
"id_token",
"code",
"code id_token",
"code id_token token"
]
response_type => id_token (implicit flow)
In questa modalità è attivo solamente l'Authorization Endpoint che dopo l'autenticazione rilascerà l'ID Token comprensivo dei claim sottoscritti dagli scope. La durata dell'ID Token è 1h.
response_type => code (Authorization code flow)
Quando il valore di response_type è code, ma openid non è incluso nel parametro di richiesta scope, la richiesta è semplicemente un Authorization Code Flow come definito nella RFC 6749. D'altra parte, se openid è incluso nel parametro di richiesta scope, viene emesso un ID Token dall'endpoint token in aggiunta a un Access Token.
response_type => code id_token (Hybrid Flow)
Quando il valore di response_type è code id_token, vengono emessi un codice di autorizzazione e un ID Token dall'endpoint di autorizzazione, e un Access Token e un ID Token vengono emessi dall'endpoint token.
response_type => code id_token token (Hybrid Flow)
Quando il valore di response_type è code id_token token, vengono emessi un codice di autorizzazione, un Access Token e un ID Token dall'endpoint di autorizzazione, e un Access Token e un ID Token vengono emessi dall'endpoint token.
PKCE (Proof Key for Code Exchange)
Il Codice di Autorizzazione con PKCE (Proof Key for Code Exchange) è oggi lo standard di sicurezza raccomandato per l'autenticazione OpenID Connect (e l'autorizzazione OAuth 2.0), in particolare per i client pubblici (come le Single Page Application, SPA, o le app mobili native).
Il flusso del Codice di Autorizzazione è intrinsecamente più sicuro del Flusso Implicito perché gestisce lo scambio dei token sul back-channel (server-to-server), lontano dal browser, rendendo i token inaccessibili a JavaScript malevolo.
PKCE aggiunge un ulteriore livello di sicurezza per i client che non possono custodire un Client Secret (i client pubblici), proteggendo dal rischio che un codice di autorizzazione venga intercettato e utilizzato da un attaccante.
OIDC client di esempio sviluppato in PhP
Esempio di OIDC client scritto in PhP
https://wiki.asi.unipr.it/dokuwiki/doku.php?id=guide_pubbliche:howto:identity:oidc_client
Protocollo OpenID Connect (OIDC) via reverse proxy riservato a Relying Party UNIPR
Il servizio di autenticazione basato su protocollo OIDC (OpenID Connect via OAuth2) servito via reverse proxy è riservato esclusivamente ai Relying Party UNIPR (su dominio unipr.it). In vista della disattivazione del protocollo CAS, questo middleware semplifica notevolmente l'autenticazione presso il nostro Identity Provider, mettendo a disposizione dei service provider l'intera filiera di autenticazione 'a costo zero', senza cioè il bisogno da parte degli sviluppatori dei servizi web, di gestire il processo di autenticazione.
Modalità di richiesta
Inviare una richiesta a helpdesk.informatico@unipr.it richiedendo che il proprio servizio web possa avvalersi del middleware di autenticazione OIDC mediato dal reverse proxy UNIPR.
Nella richiesta è opportuno indicare se l'intera risorsa debba essere protetta da autenticazione (“/”), oppure solo una o più location specifiche (“/secure”, “/percorso/specifico/”).
Infine indicare anche l'indirizzo IP del backend server (origin server) verso il quale il servizio di reverse proxy eseguirà l'upstream delle richieste.
Si ricorda che il reverse proxy effettua TLS offloading, pertanto è obbligatorio accertarsi che il sito di backend non esegua alcun redirect verso https, altrimenti si genera un loop infinito a partire dalla prima richiesta.
Quando la richiesta verrà accolta e lavorata, il sito web sarà automaticamente sottoposto ad autenticazione e protetto da certificato TLS.
Architettura
Attributi disponibili post autenticazione
Autenticazione con credenziali di Ateneo
Headers disponibili
[X-Remote-Sub] => TYFP4PMTLC2VKCSGOCS7QEEPN2I2F4OU
[X-Remote-Familyname] => ROSSI
[X-Remote-Givenname] => Mario
[X-Remote-Externalidploa] => LoA2
[X-Remote-Matricola] => 123987
[X-Remote-Codicefiscale] => RSSMAR74P19Z112J
[X-Remote-Name] => Mario ROSSI
[X-Remote-Email] => mario.rossi@unipr.it
In php -> $_SERVER ["HTTP_X_REMOTE_SUB"]=> string(32) "TYFP4PMTLC2VKCSGOCS7QEEPN2I2F4OU" ["HTTP_X_REMOTE_FAMILYNAME"]=> string(7) "ROSSI" ["HTTP_X_REMOTE_GIVENNAME"]=> string(8) "Mario" ["HTTP_X_REMOTE_EXTERNALIDPLOA"]=> string(4) "LoA2" ["HTTP_X_REMOTE_MATRICOLA"]=> string(6) "123987" ["HTTP_X_REMOTE_CODICEFISCALE"]=> string(16) "RSSMAR74P19Z112J" ["HTTP_X_REMOTE_NAME"]=> string(16) "Mario ROSSI" ["HTTP_X_REMOTE_EMAIL"]=> string(25) "mario.rossi@unipr.it"
Autenticazione con SPID
Headers disponibili
[X-Remote-Sub] => TYFP4PMTLC2VKCSGOCS7QEEPN2I2F4OU
[X-Remote-Familyname] => ROSSI
[X-Remote-Givenname] => Mario
[X-Remote-Externalidptype] => spid
[X-Remote-Externalidploa] => LoA3
[X-Remote-Codicefiscale] => RSSMAR74P19Z112J
[X-Remote-Name] => Mario ROSSI
[X-Remote-Email] => mario.rossi@unipr.it
In php -> $_SERVER ["HTTP_X_REMOTE_SUB"]=> string(32) "TYFP4PMTLC2VKCSGOCS7QEEPN2I2F4OU" ["HTTP_X_REMOTE_FAMILYNAME"]=> string(7) "ROSSI" ["HTTP_X_REMOTE_GIVENNAME"]=> string(8) "Mario" ["HTTP_X_REMOTE_EXTERNALIDPTYPE"]=> string(4) "spid" ["HTTP_X_REMOTE_EXTERNALIDPLOA"]=> string(4) "LoA3" ["HTTP_X_REMOTE_CODICEFISCALE"]=> string(16) "RSSMAR74P19Z112J" ["HTTP_X_REMOTE_NAME"]=> string(16) "Mario ROSSI" ["HTTP_X_REMOTE_EMAIL"]=> string(25) "mario.rossi@unipr.it"
Framework Oauth 2.0
Il framework di autorizzazione OAuth 2.0 consente a un'applicazione di terze parti di ottenere un accesso limitato a un servizio HTTP, sia per conto di un proprietario delle risorse orchestrando un'interazione di approvazione tra il proprietario delle risorse e il servizio HTTP, sia permettendo all'applicazione di terze parti di ottenere l'accesso per proprio conto.
OAuth affronta questi problemi introducendo un livello di autorizzazione e separando il ruolo del client da quello del proprietario delle risorse. In OAuth, il client richiede l'accesso alle risorse controllate dal proprietario delle risorse e ospitate dal server delle risorse, e riceve un insieme di credenziali diverso da quello del proprietario delle risorse.
Invece di utilizzare le credenziali del proprietario delle risorse per accedere alle risorse protette, il client ottiene un token di accesso - una stringa che denota uno specifico ambito, durata e altri attributi di accesso. I token di accesso vengono rilasciati ai client di terze parti dai nodi del cluster Shibboleth (server di autorizzazione) con l'approvazione del proprietario delle risorse. Il client utilizza il token di accesso per accedere alle risorse protette ospitate dal server delle risorse.
Per approfondire si prega di consultare: https://www.rfc-editor.org/rfc/rfc6749.html
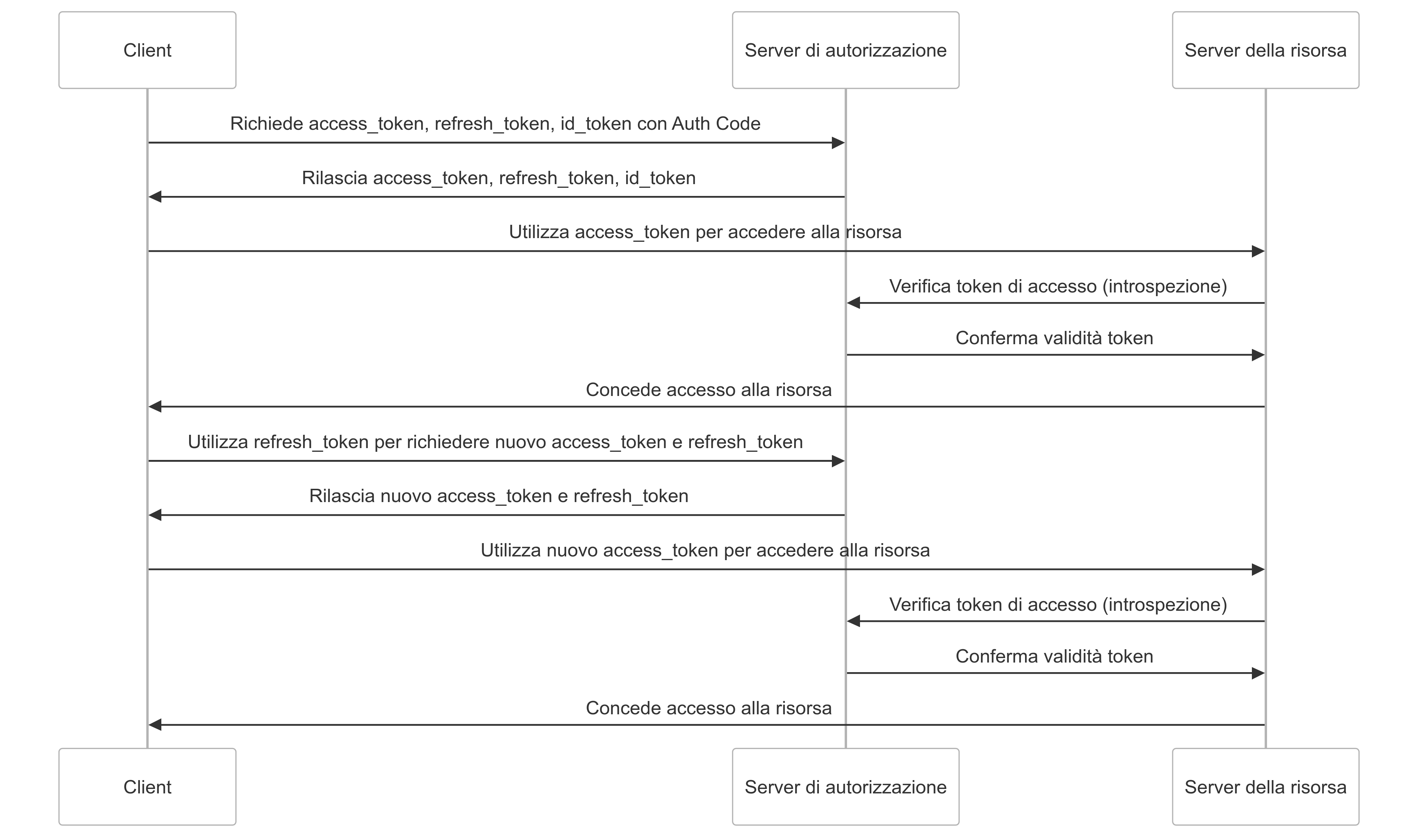
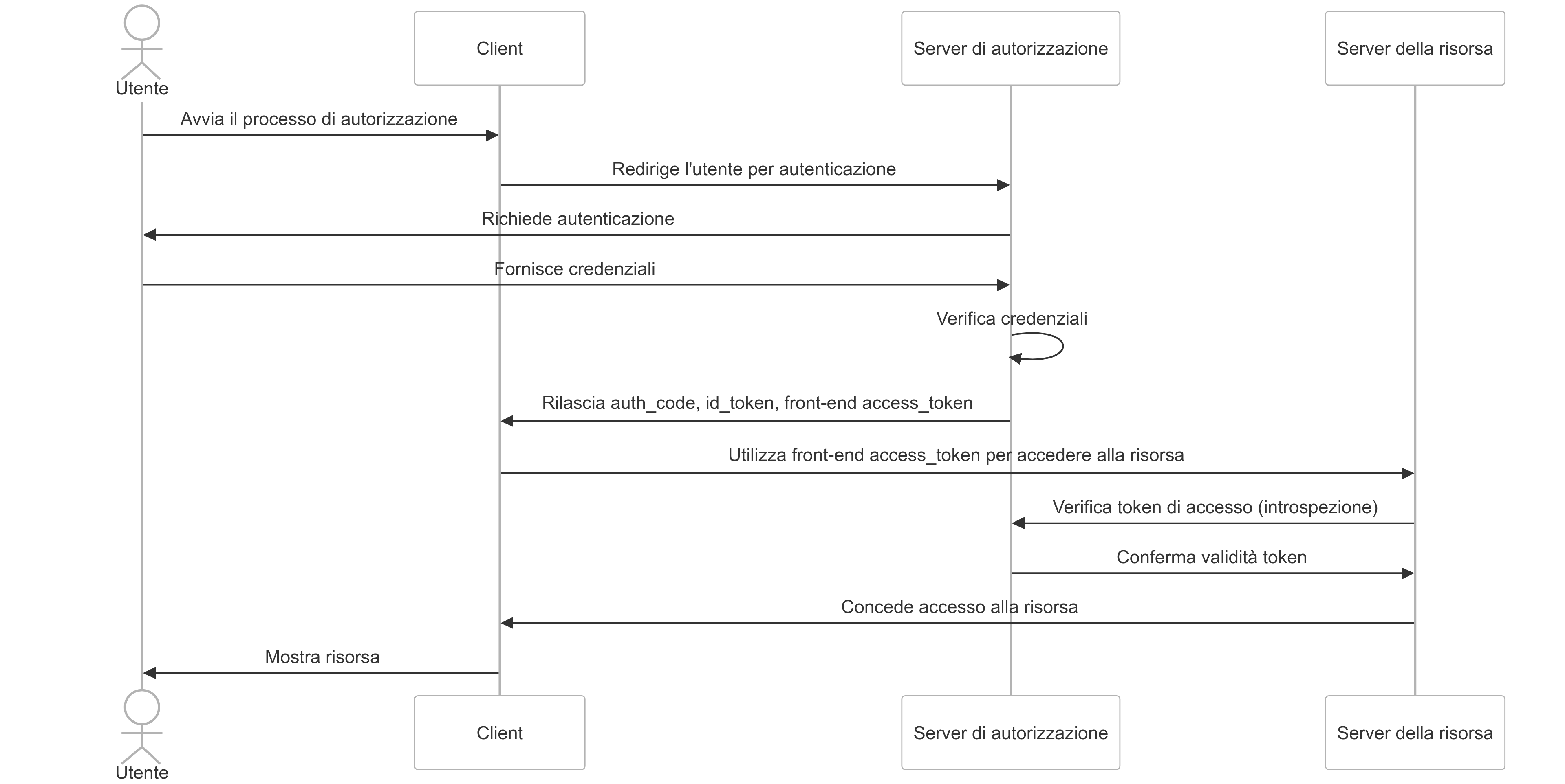
Flusso di autenticazione
- Richiesta di Autorizzazione: L'utente avvia il processo cliccando su un pulsante o un link all'interno dell'applicazione client. Questo reindirizza l'utente al server di autorizzazione, dove gli viene richiesta l'autenticazione e di conseguenza autorizza il client ad accedere a specifiche risorse dell'utente presenti su di un server di risorse.
- Concessione dell'Autorizzazione: Il server di autorizzazione verifica l'identità dell'utente e genera un codice autorizzativo (Auth Code) da utilizzare per richiedere un nuovo token di accesso ed un refresh_token. Viene emesso anche un id_token (contenente i claim riferiti all'utente) ed un primo access_token.
- Accesso alle Risorse: L'applicazione client utilizza il token di accesso per fare richieste al server delle risorse. Il server delle risorse verifica il token e, se valido, concede l'accesso alle risorse richieste.
- Utente ottiene visibilità della risorsa richiesta: L’applicazione può mostrare all’utente le risorse recuperate dal Server Risorse.
Validità temporale dei token
| tipo token | Durata |
|---|---|
| Auth Code | 5 minuti |
| Access token | 10 minuti |
| Refresh token | 120 minuti |
| ID token | 60 minuti |
Informazioni del server di autenticazione/autorizzazione
OpenID Connect Issuer: https://shibidp.unipr.it
OIDC Discovery (come da specifiche https://openid.net/specs/openid-connect-discovery-1_0.html): https://shibidp.unipr.it/.well-known/openid-configuration
Questo URI consente di ottenere l informazioni principali contenute nel Metadata dell'OP Server di autenticazione/autorizzazione, come ad esempio l'Authorization Endpoint, il token Endpoint, l'introspection Endpoint, etc.
Specifiche OAuth2 implementate e supportate:
- RFC 6750: The OAuth 2.0 Authorization Framework: Bearer Token Usage
- RFC 7636: Proof Key for Code Exchange by OAuth Public Clients
- RFC 8707: Resource Indicators for OAuth 2.0
- RFC 9068: JSON Web Token (JWT) Profile for OAuth 2.0 Access Tokens
- RFC 7662: OAuth 2.0 Token Introspection
Ruoli
E' necessario identificare gli attori coinvolti.
Client è l'applicazione che richiede l'accesso alle risorse protette ospitate su un server di risorse. Il Client agisce per conto dell'utente (proprietario delle risorse) e deve ottenere un token di accesso dal server di autorizzazione per poter accedere a tali risorse. Il Client non utilizza direttamente le credenziali dell'utente, ma opera con i token di accesso rilasciati dal server di autorizzazione.
Al Client verranno rilasciate le seguenti informazioni:
- client_id
- client_secret
- resource indicator (parametro obbligatorio nella request autorizzativa)
il parametro resource richiesto dal client, sarà utilizzatto come audience nei token che verranno rilasciati. Questo valore di audience sarà verificabile solamente dal Server della risorsa che avrà il corrispondente client_id (e client_secret) per verificarlo via introspezione.
Il client deve effettuare la request autorizzativa verso il server di autorizzazione richiedendo obbligatoriamente:
- response_type=code token id_token
- redirect_uri=<da comunicare preventivamente per la registrazione del Metadata sul Server di autorizzazione>
- scope=openid profile email spid offline_access
- resource=<fornito in fase di registrazione del Metadata>
Il metodo di autenticazione da utilizzare quando il Client si autentica con il Server autorizzativo è client_secret_basic (credenziali vengono inviate nell'intestazione di autorizzazione come una stringa codificata in base64)
Esempio di request usando PKCE:
Server della risorsa è il server che ospita le risorse protette a cui il Client desidera accedere. Il ruolo principale del Server di risorsa è quello di gestire e proteggere l'accesso a queste risorse. Quando un Client richiede l'accesso, il Server di risorsa verifica la validità del token di accesso fornito dal Client, spesso consultando il Server di autorizzazione per confermare che il token sia valido e non scaduto. Se il token è valido, il Server di risorsa concede l'accesso alle risorse richieste.
Al server della risorsa verranno rilasciate le seguenti informazioni:
- client_id
- client_secret
Il metodo di autenticazione da utilizzare quando il Server della risorsa si autentica con il Server autorizzativo è client_secret_post (client_id e client_secret come parametri aggiuntivi nel corpo della richiesta POST al token di introspezione)
Esempio di request all'introspection endpoint:
Esempio response caso token non valido:
Esempio response caso token valido:
Utilizzo dell'Auth Code
Il Client può utilizzare l'Auth Code per ottenere:
- access_token
- refresh_token
- id_token
Esempio di request utilizzando l'Auth Code:













